Empfänger Voter (Empfangsdiversity für bis zu 8 Empfänger) |
|
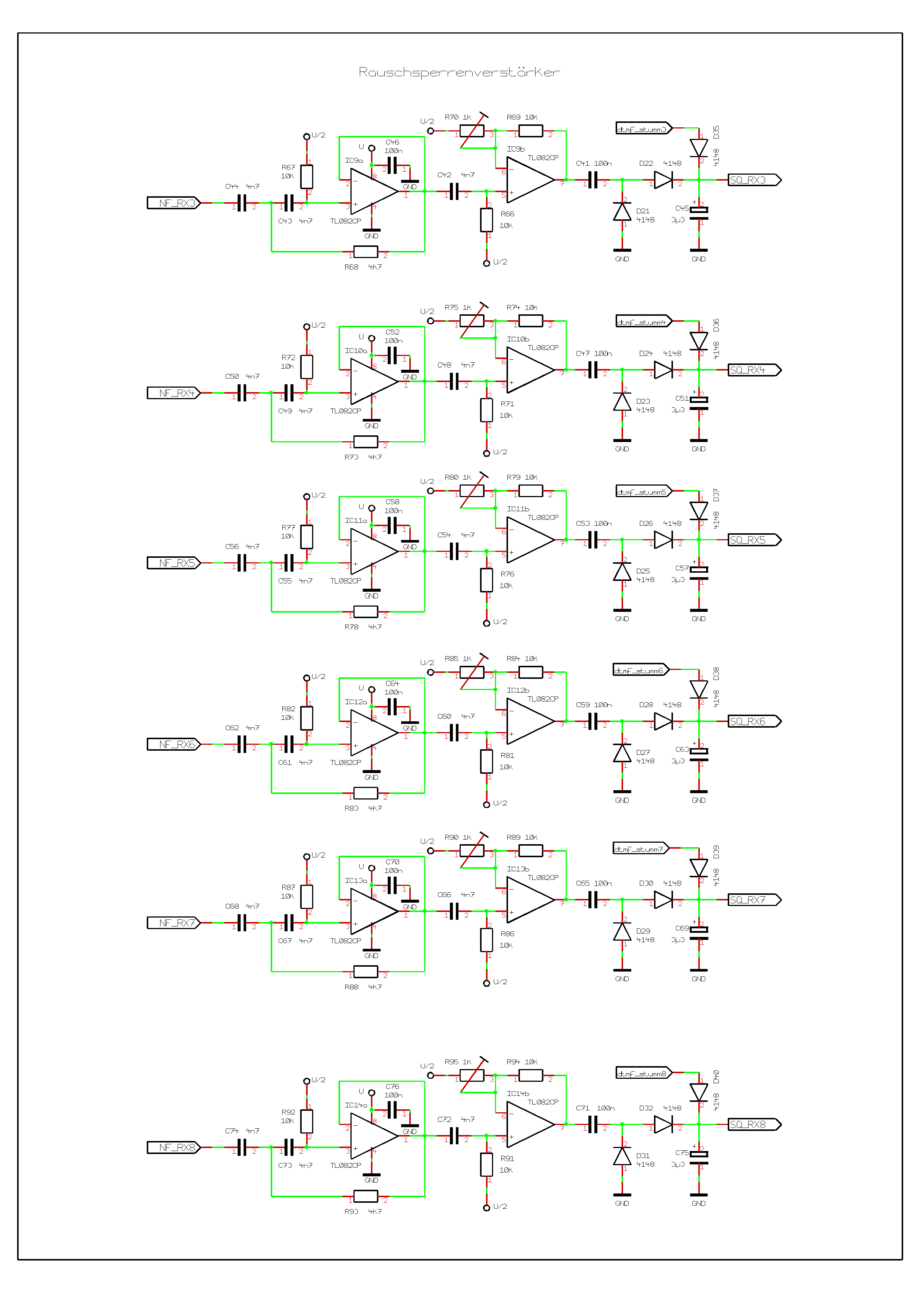
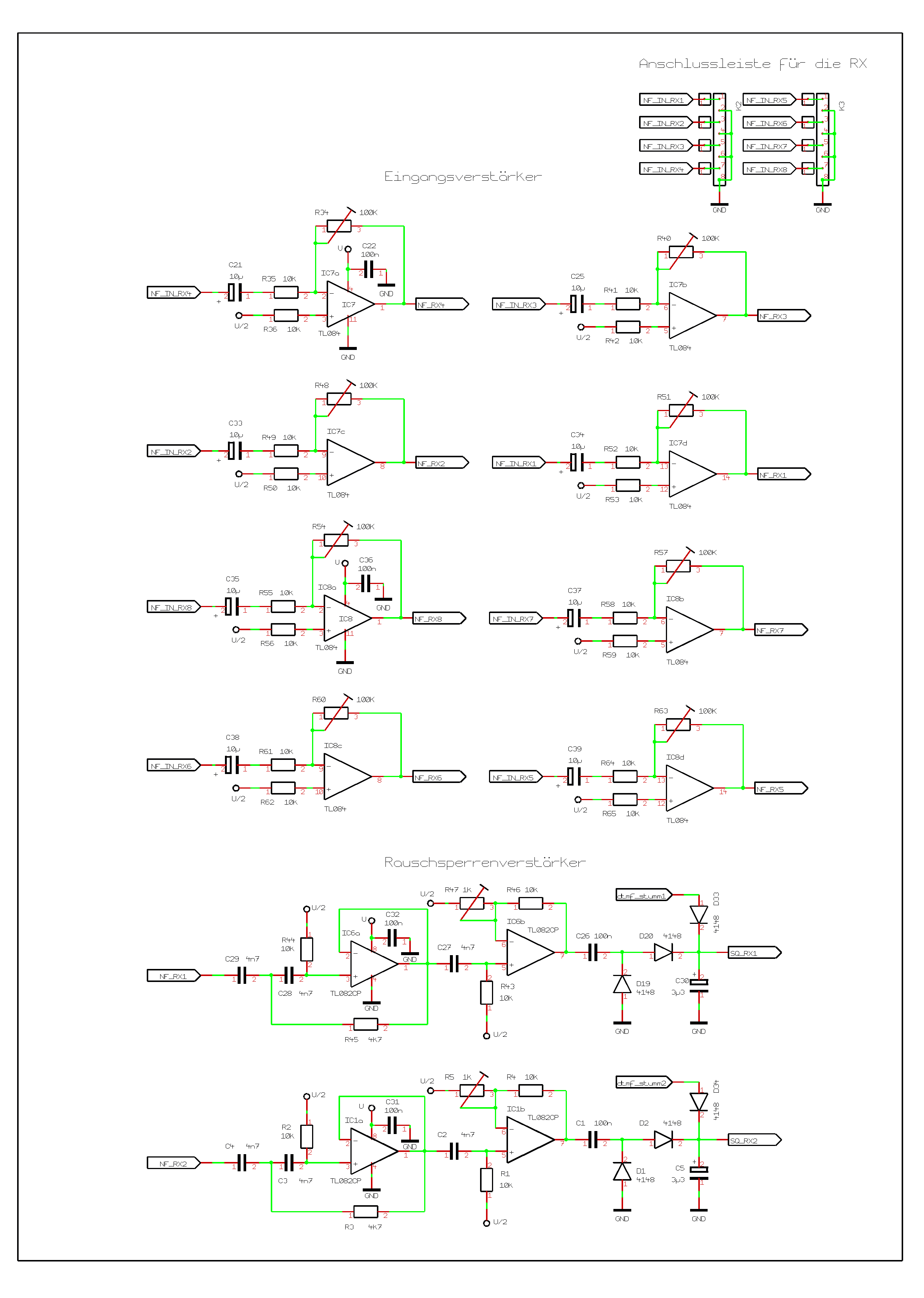
| Startseite Schaltung Voter (Target) Schaltung DTMF (Target) Voter Schaltplan Seite 1 (png) Voter Schaltplan Seite 2 (png) Voter Schaltplan Seite 3 (png) Voter Platine Oberseite(png) Voter Platine Unterseite(png) DTMF Schaltplan (png) DTMF Platine (png) Sourcecode Voter(zip) Sourcecode DTMF(zip) Bedienungsanleitung |
Die hier vorgestellte Schaltung dient dazu, aus bis zu 8
Empfängern den mit dem besten Signal auszuwählen und dessen NF zu wählen um
sie z.B. einem TX zuzuführen. Die DTMF Schaltung kann dazu verwendet werden
um von außen (extern) einzelne Empfänger mittels DTMF Tönen ein- oder
auszuschalten. Der ganze Voter wird von einem PIC16F877 der Firma Miocrochip
gesteuert. Das Programm dazu ist in Assembler erstellt und darf für
Hobbyzwecke jederzeit verwendet und auch verändert werden. Eine kommerzielle
Nutzung ist ausdrücklich ausgeschlossen. Etwaige Hard- oder Softwareänderungen bitte ich mir
per e-mail mitzuteilen.
|